全国咨询热线【手机/微信】
138-0226-0525
0755-28704432
在现代工业自动化系统中,传感器作为感知与控制的“神经末梢”,其可靠性直接影响整机运行的稳定性与安全性。然而,槽形光电传感器、接近开关、安全光幕等核心元件常因接线错误、负载短路或线缆老化而遭受过流冲击,导致输出级烧毁甚至引发二次故障。传统熔断保险丝虽能提供保护,但一次性的特性带来了高昂的维护成本与停机时间。为此,基于高分子正温度系数(PPTC)技术的自恢复保险丝凭借其自动复位、低阻抗、小封装和耐浪涌等独特优势,正成为工业传感器过流保护的理想选择。本文将从PPTC的工作原理入手,系统阐述其在三类典型工业传感器中的保护方案设计与选型要点,助力工程师打造更高鲁棒性的自动化系统。
自恢复保险丝(PPTC,Polymeric Positive Temperature Coefficient)是一种由高分子聚合物与导电微粒复合而成的过流保护器件。在正常工作状态下,PPTC呈现极低的电阻值,对电路影响微乎其微;当电流异常增大时,内部导电通路因焦耳热效应被破坏,电阻值在毫秒级时间内跃升数个数量级,从而将电流限制在安全范围内。故障排除并冷却后,PPTC自动恢复低阻态,无需人工更换。
与传统一次性熔断保险丝相比,PPTC具有三大核心优势:其一,自动恢复特性大幅降低了设备的停机维护时间与售后成本;其二,体积小巧,贴片封装(0603/0805/1206等)完美适配现代传感器紧凑的PCB布局;其三,对瞬态浪涌电流具有优异的耐受能力,可避免误动作。

图1:贴片式PPTC自恢复保险丝(SMD封装)
PPTC的核心机制基于高分子材料的热胀冷缩特性。正常温度下,聚合物基体将导电碳颗粒紧密束缚在结晶区域内,形成连续的导电通路,器件电阻可低至毫欧级。当流经电流超过额定值(Itrip)时,焦耳热(I²R)使聚合物迅速膨胀,碳颗粒间的连接断裂,电阻急剧升高至千欧甚至兆欧级,等效于电路被切断。断电或故障消除后,温度下降,聚合物重新结晶收缩,碳颗粒恢复导电连接,PPTC回归初始低阻状态。
在工业传感器领域,PPTC选型需重点关注四个参数:保持电流(Ihold)——器件长期稳定工作的最大电流;动作电流(Itrip)——触发保护的最小电流;最大工作电压(Vmax)——器件能承受的最高电压;以及封装尺寸。以工业传感器为例,其工作电流通常在5–100mA范围内,工程师普遍选用0603、0805、1206规格、额定电流50mA–200mA、耐压24V–60V的PPTC器件。
槽形光电传感器(又称U型光电开关、叉型光电传感器)是一种通过检测物体是否遮挡U型槽内红外光束来实现位置检测的传感器。其结构紧凑、响应迅速,广泛应用于贴标机、绕线机、3D打印机、自动化流水线等设备的限位与计数场景。

图2:槽形光电传感器(U型光电开关)
典型的槽形光电传感器采用红外LED作为发射源,光电晶体管作为接收器。当被测物体进入U型槽并遮挡光束时,接收端光强骤降,内部比较器翻转输出电平信号。以市场常见的PRSU系列为例,其供电电压为5–24V DC,静态消耗电流约10mA以下;NPN型输出驱动电流可达100mA,PNP型约为50mA。传感器内部通常集成电源逆接保护、输出过流保护、输出短路保护等基本电路,但面对外部接线错误或负载短路时,内部三极管仍可能因过流而烧毁。
在实际工程中,槽形光电传感器的过流故障主要源于三类场景:第一,非专业人员更换传感器时误将电源线与输出线接反,导致输出端直接承受电源电压短路;第二,负载设备故障或线缆磨损造成输出端对地短路,内部驱动三极管瞬间承受远超额定值的电流;第三,多传感器并联使用时,总电流累积超出电源适配器或线路承载能力。上述故障若未设置外部保护,轻则烧毁传感器内部输出级,重则引发电源模块损坏乃至火灾隐患。
针对槽形光电传感器的保护需求,推荐在传感器电源输入端(VCC)串联一颗PPTC器件,同时在输出端(OUT)视负载情况增设第二颗PPTC,形成双重保护架构。以24V供电、50mA输出的槽形传感器为例,电源端可选用陆特科技0603L008/33AR(Ihold=80mA,Vmax=33V),输出端可选用0603L010/33AR(Ihold=100mA)。正常工作时PPTC压降极小,不影响传感器精度;一旦输出短路,PPTC在数百毫秒内动作,将电流限制在数毫安级别,彻底保护内部驱动三极管。

图3:PPTC在槽形光电传感器、接近开关及安全光幕中的典型保护配置示意图
接近开关(Proximity Switch)是一种无需机械接触即可检测金属物体存在的传感器,按原理分为电感式、电容式、霍尔式等类型,其中电感式接近开关在工业现场占比最高。其输出形式包括两线制、三线制(NPN/PNP)及四线制,广泛应用于机床、冶金、化工、纺织等行业的限位、计数与定位控制。

图4:M12电感式接近开关
三线制接近开关是工业自动化中最常见的类型,分为NPN型(集电极开路输出,低电平有效)与PNP型(高电平有效)。以NPN型为例:棕色线接VCC(+24V),蓝色线接GND,黑色线为信号输出端。负载接在VCC与信号线之间,传感器内部通过NPN三极管将信号线拉低至接近GND电位实现导通。其空载电流通常≤15mA,输出驱动电流可达100–200mA。
两线制接近开关将电源与信号功能合二为一,串联在负载回路中。其特点是在导通状态下存在一定残余电压降(通常1-2V),工作电流随负载变化,范围约2–100mA。两线制接线简单,但更容易因负载短路导致整条回路电流剧增。
接近开关面临的最大电气风险来自输出端短路。以NPN型为例,若信号线(黑色)意外与VCC(棕色)短接,内部NPN三极管将承受接近电源电压的反向击穿应力,瞬间过流可达安培级,数秒内即可烧毁输出级。同理,PNP型信号线与GND短接亦会造成类似损坏。
在接近开关输出端串联PPTC是最经济有效的保护手段。对于三线制NPN传感器,推荐在黑色信号输出线中串联0603L或0805L系列PPTC。以常用型号为例:动作电流设定在输出额定值的1.5–2倍,既保证正常负载驱动能力,又在短路时快速动作。陆特科技传感器专用系列经过特殊工艺处理,具备低内阻、耐高温及多次焊接后阻值变化率小的特点,特别适合传感器狭小PCB空间及多次回流焊工艺。
对于两线制接近开关,因串联在电源回路中,建议在靠近传感器端增设PPTC。选型时需兼顾传感器的静态漏电流与最大负载电流,确保Ihold略高于传感器最大工作电流。以某品牌M18两线制接近开关为例,工作电流范围2–100mA,可选用1206L020/33NR系列作为线路保护。
安全光幕(Safety Light Curtain)是一种利用多束平行红外光构成无形屏障的主动防护装置。当人体或物体进入光幕检测区域并遮挡任意一束光线时,光幕立即输出安全停机信号,强制切断危险动作,是冲压机械、自动化生产线及机器人工作站等人机协作场景中的核心安全部件。

图5:工业安全光幕(对射式红外光栅)
安全光幕系统由发射器(Tx)与接收器(Rx)两部分组成,典型供电为24V DC,总工作电流根据光束数量及分辨率不同,通常在50–300mA之间。以常见的14光束安全光幕为例,发射器需要驱动14颗红外LED连续发光,接收器需依次扫描14路光电管信号,整机功耗约2–5W。
安全光幕对供电质量要求极为严格。电压跌落、瞬态过压、电源短路不仅会导致光幕误报警或功能失效,更可能使安全继电器进入不可预期的状态,直接危及人身安全。根据IEC 61496及ISO 13849功能安全标准,安全光幕的供电回路必须具备完善的过流、过压、反接及短路保护。
此外,安全光幕常安装于恶劣工业环境:金属粉尘、切削液飞溅、振动冲击等无处不在。这些环境因素易加速线缆护套老化,导致芯线间短路或接地故障。因此,除了常规稳压与TVS浪涌保护外,过流保护器件的选择同样关键。
在安全光幕的供电架构中,推荐在发射器与接收器的VCC入口处分别串联PPTC器件,实现独立过流保护。由于光幕系统对压降敏感(电压过低会导致LED发光强度不足,缩短有效对射距离),应优先选用低内阻(Low R)系列PPTC。
以24V/200mA规格的安全光幕为例,发射器端可选用陆特科技0805L200/33XR系列(Ihold=200mA,初始电阻<0.5Ω),接收器端可选用同型号或根据实际功耗单独选型。若系统采用总线供电(多个光幕级联),则需在总电源入口处增设一颗额定电流更大的PPTC(如1206L050/33NR),形成分级保护。
值得注意的是,安全光幕还需通过功能安全认证(如SIL3、PLe/Cat.4)。PPTC作为被动保护元件,其失效模式需纳入系统安全分析。陆特科技传感器专用PPTC经过严格的老化测试与循环寿命验证,在多次动作后阻值漂移小,满足安全光幕长期可靠运行的要求。

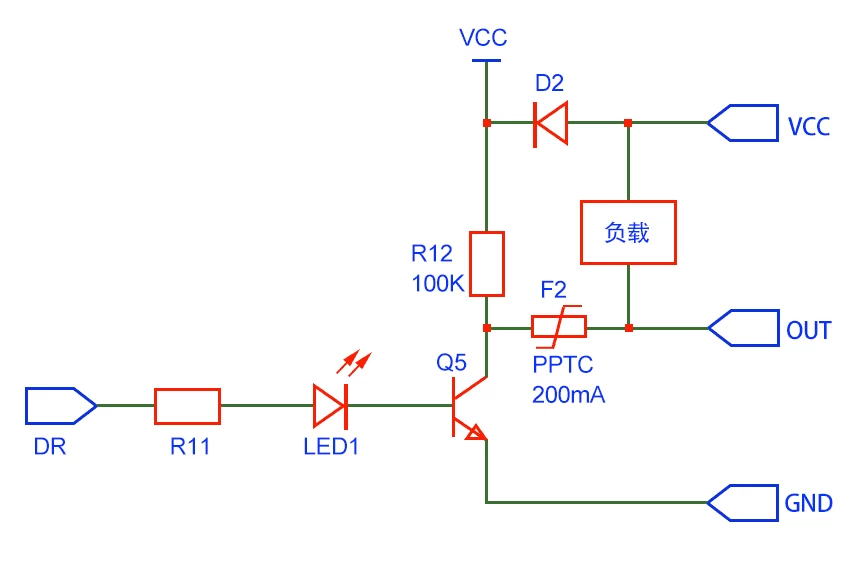
图6:传感器输出级典型PPTC保护电路(以NPN型为例)
针对槽形光电传感器、接近开关与安全光幕三类典型工业传感器,陆特科技提供了完整的PPTC自恢复保险丝解决方案。以下为常用选型参考:

表1:陆特科技传感器专用PPTC选型速查表
选型核心原则可归纳为"三看一算":一看传感器最大工作电流,PPTC的Ihold应高于此值并留20%裕量;二看供电电压,Vmax须不低于系统最高电压;三看封装尺寸,优先匹配传感器PCB空间约束;一算动作时间,需确保PPTC在敏感元件受损前完成限流。
陆特科技传感器专用PPTC(0603L/0805L/1206L/1812L系列)专为工业传感器严苛工况打造,具备电阻低、保护快、低压降、耐高温、可多次焊接、多次保护变化率小等显著优势。产品保持电流覆盖0.01A—0.5A,耐压最高可达150V,并可根据客户需求提供定制化参数与专业FAE技术支持。
通过在槽形光电传感器、接近开关及安全光幕中合理配置PPTC自恢复保险丝,工程师可在不增加系统复杂度与维护成本的前提下,显著提升传感器的抗故障能力与整机可靠性,为工业自动化系统的安全高效运行保驾护航。
上一篇
没有更多了
下一篇
已经是最新的,没有更多了